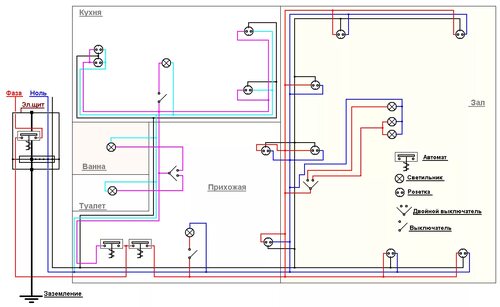
Схема электропроводки в комнате является важной частью планирования электроустановочных работ. На ней отображаются расположение светильников, выключателей, розеток и проводов, что позволяет понять логику подключения электрооборудования.
 
  
  
  
  
  
  
  
  
  
  
  
  
  
  
  
  
  
  
  
  
  
  
  
  
  
  
  
  
  
  
  
  
  
  
  
  
  
  
  
  
  
  
  
  
  
  
  
  
  
  
  
  
 Подготовка к проведению электропроводки
Перед началом работ необходимо разработать план размещения электрооборудования в комнате. Это включает определение мест установки светильников, выключателей и розеток, а также прокладку маршрутов электропроводки.
 
  
  
  
  
  
  
  
  
  
  
  
  
  
  
  
  
  
  
  
  
  
  
  
  
  
  
  
  
  
  
  
  
  
  
  
  
  
  
  
  
  
  
  
  
  
  
  
  
  
  
 Основные этапы проведения электропроводки
После разработки плана необходимо провести следующие этапы: монтаж распределительной коробки, установка проводки для светильников, прокладка проводов для розеток, установка выключателей и подключение всей системы к сети.
... (дополнительная информация по теме)Итак, разберемся с схемой электропроводки в комнате, чтобы обеспечить безопасность и удобство использования электрооборудования. Не забудьте ознакомиться с фотографиями для наглядного понимания процесса проведения электропроводки.